|
FIX 4.0 Demo 1.0
|
FIX 消息编解码器 More...
#include <cstdint>#include <ctime>#include <iomanip>#include <numeric>#include <stdexcept>#include <string>#include <sstream>#include <unordered_map>#include <vector>#include <algorithm>#include <array>#include "fix/fix_tags.hpp"

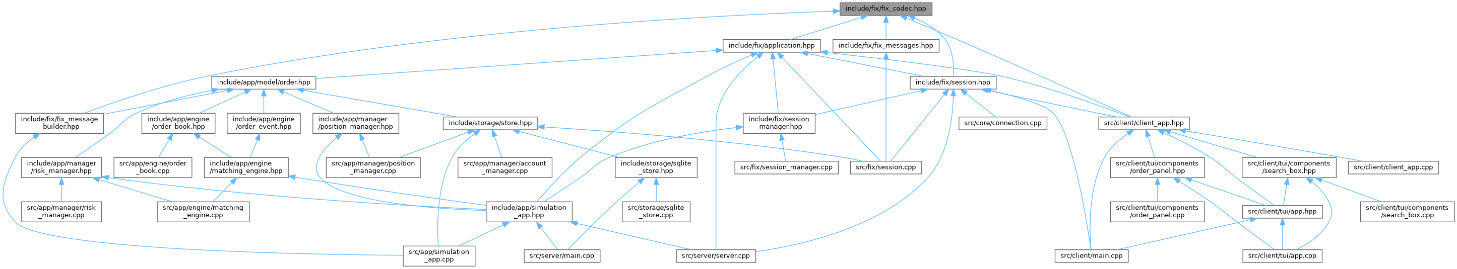
Go to the source code of this file.
Classes | |
| class | fix40::FixMessage |
| FIX 消息的面向对象封装 More... | |
| class | fix40::FixCodec |
| FIX 消息编解码器 More... | |
Namespaces | |
| namespace | fix40 |
Variables | |
| constexpr char | fix40::SOH = '\x01' |
| FIX 字段分隔符:ASCII SOH (0x01) | |
FIX 消息编解码器
提供 FIX 消息的序列化和反序列化功能, 自动处理 BodyLength 和 CheckSum 的计算与校验。